中文
|
ENGLISH
首页
通知公告
单独招生
招生政策
招生章程
招生简章
招生动态
专业介绍
答考生问
大纲及样题
普通招生
招生政策
招生章程
招生简章
招生动态
历年分数线
专业建设
走进机电
考生问答
答考生问
联系我们
返回主站
首页
通知公告
单独招生
招生政策
招生章程
招生简章
招生动态
专业介绍
答考生问
大纲及样题
普通招生
招生政策
招生章程
招生简章
招生动态
历年分数线
专业建设
走进机电
考生问答
答考生问
联系我们
返回主站
招生动态
当前位置:
招生网首页
》
单独招生
》
招生动态
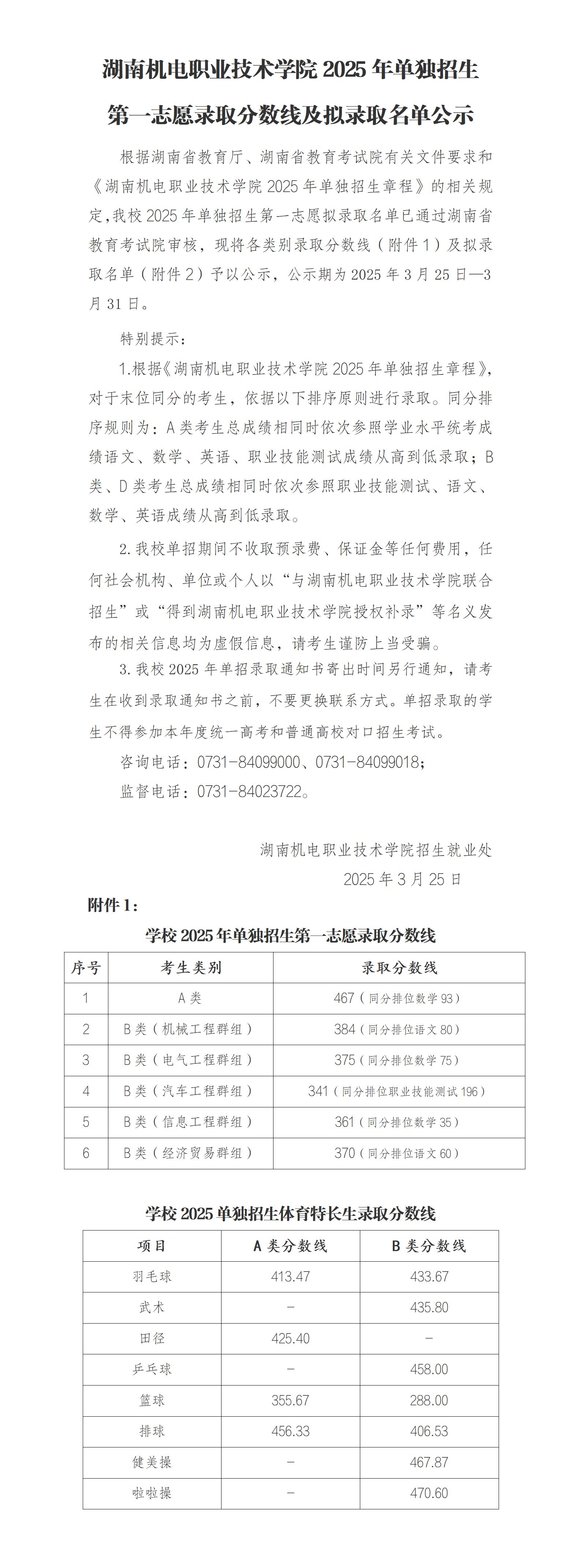
竞技宝app下载官网2025年单独招生 第一志愿录取分数线及拟录取名单公示
来源: 时间:2025-03-25 作者:
分享到:
上一篇:
竞技宝app下载官网关于2025年单独招生工作的郑重声明
下一篇:
2025年体育特长生专项测试合格标准及合格名单
相关链接:
湖南教育网 |
湖南教育政务网 |
友情链接
湖南教育网
湖南教育政务网
官方微信
官方手机站
联系电话:0731-84099000
地址:长沙市开福区万家丽北路一段359号
Copyright © 2016 竞技宝app下载官网版权所有 湘ICP备05001106号
竞技宝app的